★西安市雁塔区残疾人联合会0-16岁残疾少年儿童康复训练机构
★西安市雁塔区青少年综合服务平台“青春驿站”
★三级眼专科医院

服务热线 029-85426699
  • 首页
  • 医院概括
    医院文化
    医院环境
    专家团队
    科室简介
    医院简介
  • 诊疗项目
    屈光及老视手术科
    视光及小儿眼科
    白内障专科
    眼底病专科
    眼整形专科
    青光眼专科
    综合眼病
    国际医疗部
    眼健康检查
  • 疑难眼病
  • 就诊服务
    在线预约
    就诊流程
    专家排班
    乘车路线
    智能客服
    在线投诉
  • 资讯动态
    爱尔动态
    医院动态
    公益事业
  • 科普健康
    青光眼
    近视手术专科
    视光配镜
    白内障
    眼底病
    综合眼病
    斜弱视专科
  • 联系我们
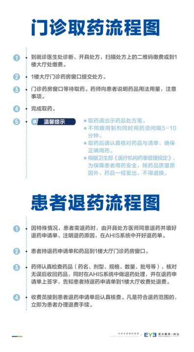
首页 > 就诊服务 > 就诊流程

就诊服务

  • 在线预约
  • 就诊流程
  • 专家排班
  • 乘车路线
  • 智能客服
  • 在线投诉
咨询服务热线

029-85426699

就诊流程

分享到:










  • 在线预约
  • 在线投诉
  • 智能客服
友情链接
爱尔集团:北京 长沙 宁波 上海 广州 深圳 重庆 贵阳 杭州 南京 昆明 南昌 合肥 武汉 济南 沈阳 哈尔滨 河南 佛山 东莞……
联系我们
免费热线: 029-85426699
医院地址: 西安市雁塔区丈八东路6号
Copyright © 2017 西安爱尔眼科医院有限责任公司 陕ICP备17018672号-1 市医广【2025】第241号 网站地图